欢迎访问
剑河县人民医院官方网站
首页
医院简介
医院简介
医院荣誉
医院沿革
招聘公告
医院画册
新闻中心
医院动态
协作帮扶
院务公开
医疗法规
就医指南
来院路线
电话咨询
医院地图
门诊排班
门诊须知
入院流程
出院流程
医院学科
学术交流
临床动态
健康宣教
科室介绍
骨干专家
医疗设备
医保相关
医保宣传
医保公示
医保政策
医保信息披露
护理之窗
党建园地
支部建设
党建新闻
党建活动
理论学习
联系我们
在线预约
新闻中心
医院动态
协作帮扶
院务公开
医疗法规
就医指南
专家介绍
网上预约
门诊排班
门诊须知
来院路线
入院流程
门诊须知
在线咨询
就医服务
网上预约
门诊排班
入院流程
来院路线
出院流程
门诊须知
当前位置:
首页
>>
新闻中心
>>
院务公开
院务公开
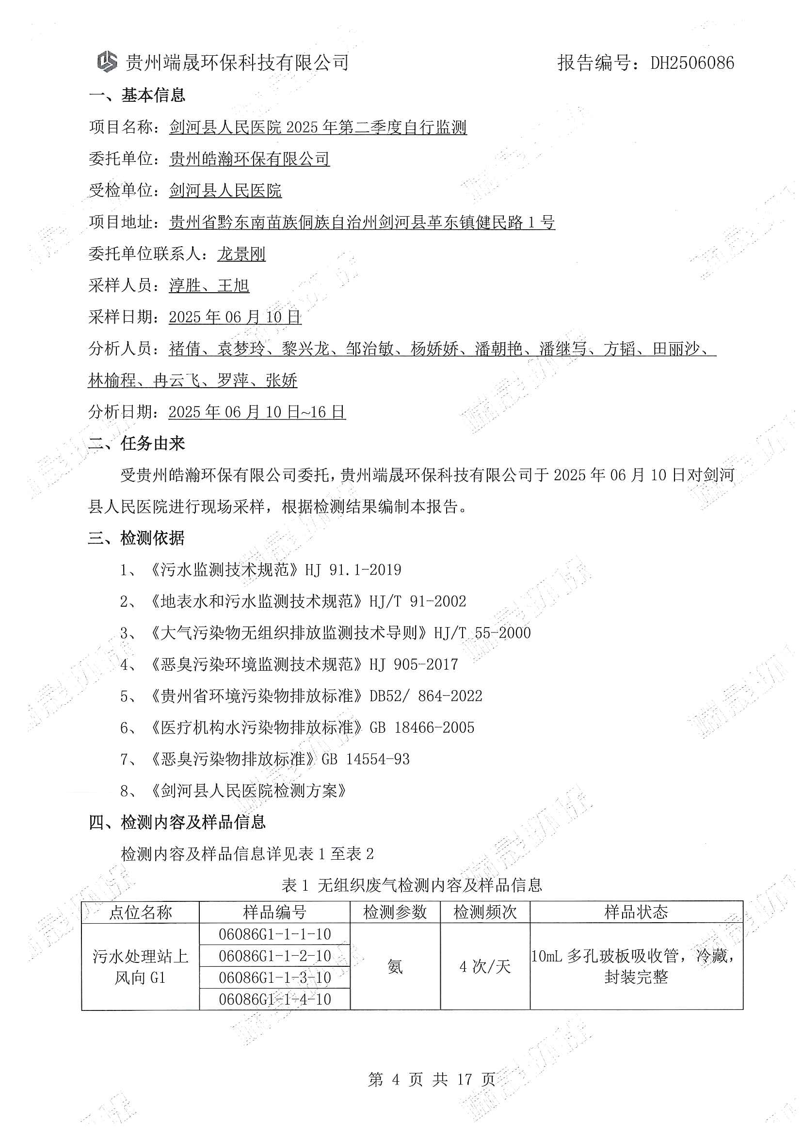
剑河县人民医院2025年第2季度检测报告公示
日期:2025-07-29
点击:887次
字体:
[大]
[小]
打印
关闭
« 返回上一页
上一条:
剑河县人民医院(传染病区)2025年第2季度检测报告公示
下一条:没有了!
友情链接:
中华人民共和国卫健委
贵州省卫健委
南方医科大学顺德医院
暨南大学附属顺德医院
贵州省人民医院
贵州医科大学附属医院
贵州医科大学第二附属医院
Copyright © 2010-2025 剑河县人民医院 All Rights Reserved
未经授权,禁止抄袭转载。
地址:贵州省剑河县仰阿莎街道健民路1号 联系电话:0855-5221393
技术支持:剑医信息科 ICP备:
黔ICP备19008190-5
贵公网安备 52262902000137号